








慢传输型便秘,指肠道内容物从近端结肠运送到远端结肠和直肠比正常人慢,粪便脱水、结块,难以排出。据统计,我国成年人便秘患病率高达15%,长期便秘不仅影响生活质量,更可能诱发肠道疾病,所以如何安全、温和地改善肠道健康,成为大众迫切需求。
近期,品斛堂与西南林业大学云南省林下资源保护与利用重点实验室联合完成的科研成果《紫皮石斛原浆饮料对小鼠便秘的改善作用》在权威期刊《食品科学》正式发布,首次通过科学实验系统验证了紫皮石斛原浆在改善慢传输型便秘方面的多重功效。
《食品科学》
(ISSN 1002-6630, CN 11-2206/TS)是中国食品科学技术学会旗下权威学术期刊,长期聚焦食品科学与工程领域前沿进展,是国内外公认的高水平专业期刊。


实验数据详解
五大维度数据揭示卓越功效
本研究通过洛哌丁胺成功构建了小鼠慢传输型便秘模型。如表1所示,造模后,模型组小鼠排便粒数显著降低。而经过紫皮石斛原浆干预2周后,DP组小鼠日均排便数恢复至19.25±3.00粒,与正常对照组及阳性药物(枸橼酸莫沙必利)组均无统计学差异(P>0.05),这表明其改善效果与临床常用药物相当。

研究首先评估了紫皮石斛原浆对排便功能的核心影响。结果显示,与便秘模型组相比,紫皮石斛原浆干预产生了立竿见影的效果:
首粒红便排出时间缩短43.52%(从257.33分钟缩短至145.33分钟,P< 0.05)。
5小时内排便数量提升113.3%(从10粒增至21.33粒)。
结肠推进率大幅提升193%(从27.14%恢复至79.61%)。
论文明确指出:“DP可有效促进肠道蠕动”,上述三项关键指标的同时显著改善,从物理层面直接证实了其快速增强肠道动力的能力。

*DP 对便秘小鼠肠排便能力的影响
注:A 为 Chao1 指数,B 为 Shannon 指数,C 为 Simpson 指数,D 为 PCoA 图,E 为门水平的相对丰度,F 为属水平的相对丰 度,n=6
便秘不仅导致排便困难,更会损伤肠道自身。研究发现,紫皮石斛原浆能从结构上修复肠道:
显著提高粪便含水量27.8%(从45.22%提升至57.79%),使粪便由“小而干硬”恢复为“体积增大,质地湿软”的正常形态。
组织病理学分析显示:“DP有效缓解了便秘所致结肠黏膜上皮结构损伤,促进绒毛形态恢复并增加杯状细胞数量”。杯状细胞是分泌肠道保护性黏液的关键,其数量增加意味着肠道黏膜屏障功能的增强。

*DP 对便秘小鼠排便功能及粪便性状的影响
注:A(首粒红便排出时间);B(5 小时排便粒数);C(粪便含水量);D(粪便性状,a-d 分别代表 CK、LOP、MOS 和 DP 组),n=6;柱形图图形上面不同小写字母表示不同组之间差异显著(P< 0.05),后同。

*DP 对便秘小鼠结肠推进率的影响
注:A(红墨水在结肠中推进长度),n=3;B(结肠推进率),n=6;柱形图图形上面不同小写字母表示不同组之间差异显著 (P< 0.05),后同
肠道运动受复杂的神经信号调控。本研究揭示了紫皮石斛原浆更深层的调节机制:
在血清中,显著提升兴奋型胃肠肽:胃动素(MTL)和5-羟色胺(5-HT)水平分别升至便秘组的150.94%和201.67%(P< 0.01)。
在结肠组织中,调节作用更为显著:MTL和5-HT水平分别飙升至便秘组的679.60% 和 2261.09%(P < 0.01)。
同时,显著降低抑制型胃肠肽血管活性肠肽(VIP)的水平(血清中降低75.90%,结肠中降低59.61%)。
该研究结论指出,这标志着紫皮石斛原浆能通过调节“脑-肠轴”关键信号,从神经内分泌层面根本性恢复肠道自主运动的节律与动力。

*DP 对便秘小鼠血清和结肠组织中神经递质的影响
注:A-C 为血清中 MTL、5 HT 和 VIP 含量,D-F 为结肠组织中 MTL、5 HT 和 VIP 含量,n=6
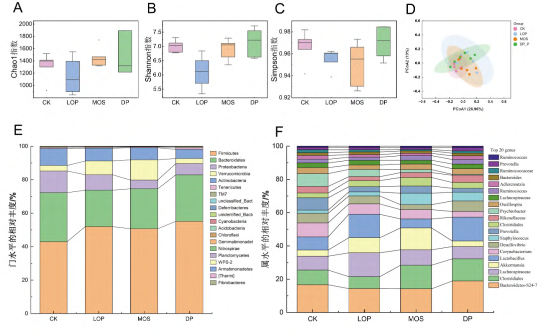
基于16S rRNA测序的菌群分析提供了微观证据:
显著提升菌群多样性:Chaol指数(丰富度)、Shannon指数(多样性)、Simpson指数(均匀度)均显著回升。
优化核心菌门比例:使紊乱的厚壁菌门/拟杆菌门比值向健康状态回调。
促进有益菌增殖:特异性促进乳杆菌属等公认益生菌的增殖,同时抑制毛螺菌科等潜在有害菌。

*DP 对便秘小鼠肠道微生物的影响
注:A 为 Chao1 指数,B 为 Shannon 指数,C 为 Simpson 指数,D 为 PCoA 图,E 为门水平的相对丰度,F 为属水平的相对丰 度,n=6
菌群健康的重要产出是有益的代谢物。研究发现:
显著提高粪便中丙酸和丁酸的含量,其中对肠道健康至关重要的丁酸含量提升了118.07%。
短链脂肪酸(SCFAs)是结肠细胞的直接能量来源,能“增强结肠肌肉收缩和蠕动”,并“维持肠黏膜完整性”。

*DP 对粪便中短链脂肪酸的影响
注:A-F 分别为乙酸、丙酸、丁酸、戊酸、异乙酸和异戊酸的含量,n=6
综上所述,紫皮石斛原浆通过多途径、多靶点促进肠道运动、修复组织损伤、调节神经递质、优化菌群结构及促进短链脂肪酸等有益代谢物生成,有效缓解便秘,具备良好的功能性食品应用潜力。

科学实证:品质是功效的基石
此项由品斛堂与西南林业大学联合完成的科研工作,不仅为紫皮石斛原浆改善肠道健康提供了严谨的科学背书,更以详实的数据揭示了其“多维度、系统性”的作用机理。它不同于单一的刺激性通便剂,而是通过增强动力、修复屏障、调节神经、滋养菌群的综合方式,旨在恢复肠道自身的健康节律与稳态。
卓越的功效,离不开无可挑剔的品质。作为本次权威实验的指定产品,品斛堂紫皮石斛原浆的卓越表现,根植于我们对每一个环节的极致把控:

道地之源:我们在“中国紫皮石斛之乡”——云南·龙陵,建立种质资源库和示范种植基地,从源头保证产品的品质与道地。
专利内核:依托独家发明专利技术,我们最大化保留并稳定提取石斛,确保旗下紫皮石斛原浆每100g含石斛多糖≥2200mg,含甘露糖≥1200mg(出厂时),为科研揭示的多维功效奠定坚实的物质基础。
标准引领:作为紫皮石斛食品安全地方标准的参与制定者与中国石斛原浆品类开创者,我们不仅遵循高标准,更致力于定义高标准。累计销售超5亿袋的市场认可,是无数消费者用亲身体验投下的信任票。



面对便秘困扰,您的选择不必再徘徊于“无效”与“刺激”之间。品斛堂紫皮石斛原浆,将千年古籍中记载的“厚肠胃”智慧,转化为经现代科学严格验证的解决方案。
我们带来的不仅是一款产品,更是一种健康生活的理念:以自然之力,循科学之道,恢复身体本有的平衡与通畅。
品斛堂始终坚信,真正的健康源于对生命复杂系统的深刻洞察与敬畏。我们将继续携手权威科研机构,以现代科学解码传统智慧,为消费者提供更具实证支撑的健康产品选择。
-END-

·
Copyright@2018-2020 版权所有:云南品斛堂生物科技有限公司 滇ICP备19002016号-4 滇公网安备53052302530611号 All Rights Reserved
服务热线:400-110-7917 总部地址:云南省保山市龙陵县龙山镇云山路1号