








糖尿病管理总想 “少点依赖、多点自然”?好消息来了!品斛堂合作的丁章贵教授团队,在石斛降血糖作用机制研究上取得系统性进展,其成果《石斛在糖尿病治疗中的潜力:降血糖机制及应用前景》发表于《中国实验方剂学杂志》。
该研究把石斛这味传统 “仙草” 的降糖机制扒得明明白白 —— 它靠多器官、多通路协同控糖,不仅给老祖宗说的 “治消渴” 找了科学依据,还为糖尿病辅助管理开辟了新方向!
《中国实验方剂学杂志》
(CN 11-3495/R,ISSN 1005-9903)由国家中医药管理局主管,中国中医科学院中药研究所和中华中医药学会共同主办,是国内权威的中医药学术期刊之一。被收录为“中医药科技期刊分级目录T1级期刊(中医类第1名)”


石斛降糖的“天然成分”
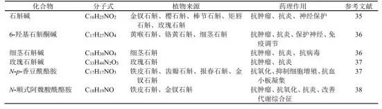
早在《神农本草经》、《本草纲目》里,石斛就有 “救命仙草” 的名号,《道藏》更是把它列为 “中华九大仙草之首”,《黄帝内经》还记载它能煮羹治 “消渴”(糖尿病)。能有这底气,全靠它含有的 4 类活性成分:

作为石斛中含量最丰富、最主要的生物活性物质,是衡量石斛品质的关键指标之一,由葡萄糖、甘露糖等单糖聚合而成。
它具有免疫调节、降血糖、抗氧化作用,对促进肠道健康、增强免疫力、维持血糖稳定效果显著。

黄酮类化合物,属多酚类物质,以 C6-C3-C6 为基本骨架,含黄酮醇、黄酮等亚类。
表现出强烈的抗氧化和抗炎能力,是“抗氧化高手”,还可以改善胰岛素抵抗,在糖代谢与细胞保护中作用关键。


石斛生物碱是一种天然存在的含氮碱性有机化合物,结构多样(如咪唑类、吡咯烷类)。
它具有抗炎、抗氧化、调节糖脂代谢功能,在增强葡萄糖转运、改善胰岛素敏感性上贡献突出。

除上述三类,石斛还含茋类、酚酸、氨基酸等成分,在抗氧化、神经保护及代谢调节等方面潜力良好,且能抑制 α- 葡萄糖苷酶,有助于血糖水平的控制。


石斛的多维度协同降糖机制
石斛在临床中已表现出抗肿瘤、抗氧化、免疫调节等功效。丁章贵教授团队研究进一步揭示石斛通过多维度机制调节血糖(如下图):

肠道:石斛多糖能刺激肠道分泌GLP-1(促胰岛素分泌),高效平稳地降糖。
调控肝脏:石斛多糖能使肝脏在血糖高时多合成糖原(存糖),在血糖低时减少糖原分解(放糖),从源头上避免血糖水平大起大落。
保护胰腺:石斛黄酮类化合物能有效保护、修复生产胰岛素的胰岛β细胞,减少其凋亡。

糖尿病往往源于胰岛素抵抗与分泌不足。研究发现,石斛中的活性成分能够从多个环节改善这一状况:
促进葡萄糖利用:石斛生物碱可让血糖快速被利用,从而增强胰岛素敏感性。
修复胰岛功能:石斛黄酮类有效保护胰岛β细胞,减轻氧化损伤,并促进其修复与再生。

③ 清自由基、压炎症、减损伤
高血糖易引发过量自由基和慢性炎症,加速糖尿病进展。
石斛的多糖和黄酮可以清掉高血糖产生的自由基,还能压下 TNF-α 等炎症因子,避免炎症加重胰岛素抵抗。

肠道菌群失调会破坏屏障功能,加剧胰岛素抵抗。
石斛多糖作为天然益生元,可以促进益生菌(如双歧杆菌、乳酸菌)增殖;抑制有害菌,优化菌群结构;经发酵生成短链脂肪酸(如丁酸),增强肠屏障,改善胰岛素敏感性,实现多益共赢。

改善脂代谢,解 “并发症隐患”
石斛不仅降糖,还能改善糖尿病伴发的脂代谢紊乱,降低总胆固醇、低密度脂蛋白胆固醇(“坏” 胆固醇)水平,减少肝脏脂肪堆积,改善脂肪肝,助糖脂代谢恢复正常。

石斛可依托抗氧化、抗炎机制抑制肾纤维化、肝纤维化等并发症,给肝肾 “上保险”。

品斛堂“东魂西技”让仙草降糖变简单
想靠石斛控糖,又怕 “煮着麻烦、吸收差”?品斛堂用 “东魂西技” 解决了痛点:承袭古籍中石斛“治消渴”之传统智慧为“魂”,借助现代湿法破壁与高效萃取技术为“技”,打造紫皮石斛原浆。
对于关注血糖健康的人群而言,日常调理需兼顾“方便”与“有效”。用户真实反馈也印证其价值:58岁的糖友陈叔表示“喝了三个月,晨起测血糖终于不慌了”;上班族李女士之前用石斛切片泡水“总觉得味道涩,有效成分难释放”,换用原浆后“空腹血糖一直维持在正常范围”。这些反馈,是大众对品斛堂探索的最佳认可。我们始终相信,真正的健康之道,源于对传统的敬畏,更成于对未来的开创。


-END-

·
Copyright@2018-2020 版权所有:云南品斛堂生物科技有限公司 滇ICP备19002016号-4 滇公网安备53052302530611号 All Rights Reserved
服务热线:400-110-7917 总部地址:云南省保山市龙陵县龙山镇云山路1号